四川品智检测技术有限公司 收藏本站  在线留言
四川品智检测技术有限公司
 
 
当前位置:首页新闻资讯行业动态

FDIS ISO/IEC 17025:2017正式发布,最新变化抢先知!

发布时间:2020-10-15

ISO/IEC 17025:2005的修订自2015年2月正式启动以来,历经工作组草案、委员会草案(CD)和国际标准草案(DIS),于2017年8月14日发布了最终国际标准版草案 FDIS ISO/IEC 17025,正式进入国际标准化组织(ISO)成员投票表决阶段,投票日期截止到2017年10月9日。本文通过与ISO/IEC 17025:2005的比较,将FDIS ISO/IEC 17025框架和主体内容做全面的分析和介绍。


01

国际标准草案 DIS ISO/IEC 17025投票表决结果


对于DIS ISO/IEC 17025,ISO成员国(P成员)有91%投了赞成票,IEC P成员有85%投了赞成票,意味着DIS ISO/IEC 17025通过投票表决,进入下一个阶段。投票过程中,ISO也收集到1700多条意见,标准起草小组进行了充分的讨论和研究,逐条给出了处理意见,并对DIS ISO/IEC 17025进行了修改和完善。考虑到有些修改涉及到技术要求的变化,按照ISO规则,应进入FDIS阶段,再次提请ISO成员投票表决才能成为正式标准。综观收集到的1700多条意见,大部分还是编辑性或语言表述的建议,工作组充分吸收了成员提出的合理性建议,形成FDIS ISO/IEC 17025。与DIS ISO/IEC 17025相比,比较重要的修订集中在以下条款:


  • 风险管理

  • 合同评审

  • 量值溯源性要求

  • 测量不确定度评估要求

  • 校准证书



02

新版 ISO/IEC17025发布时间的预期


根据起草小组的工作计划和目前的标准修订进展,预计2017年11月或12月能够正式发布最新版ISO/IEC 17025。根据国际实验室认可合作组织(ILAC)的决议,新版ISO/IEC 17025的过渡转换期为自发布之日起三年。过渡期后,ILAC互认协议将不接受以ISO/IEC 17025:2005认可的实验室


03

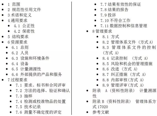
FDIS ISO/IEC 17025的框架


按照ISO合格评定委员会(CASCO)对所辖标准的统一要求,ISO/IEC 17025的总体框架结果必须满足CASCO决议12/2002中给出的框架。对各项合格评定标准都可能涉及的公共要素,如公正性、保密性和投诉等管理要求,所用措辞必须采用CASCO内部文件QS-CAS-PROC/33《ISO/CASCO标准中的公共要素》中所给出的表述方式,如果不采纳,必须经过CASCO主席政策和协调组(CPC)的同意,因此起草小组对标准的结构没有实质发言权,只能将拟定的要求放入CASCO规定的结构框架内。FDIS ISO/IEC 17025的结构和条款分布如下:



04

标准的调整和变化


下面按FDIS ISO/IEC 17025的顺序介绍一些比较重要的变化,这些变化将是实验室修改管理体系文件必须关注的。


从技术要求上来看,FDIS ISO/IEC 17025基本采纳了ISO/IEC 17025:2005的内容,但考虑到实验室广泛使用信息管理系统,更多地采纳电子数据和电子报告,检测实验室评定测量不确定度的日益成熟等实验室在近十年来的新变化,起草小组对相关条款进行了调整,变化更加灵活,以适应实验室运作的不同情况。


1.  与ISO9001关系的声明


将ISO/IEC17025:2005中1.6条款中有关ISO9001的声明,放入引言中和附录A中。



  • 在引言中保留了“符合本文件的实验室通常也是按ISO9001的原则运作”;考虑到ISO9001已进行了修改,因此CASCO与TC176再次进行了协商,此表述得到了ISO/TC176的确认。


  • 在附录A中保留了“实验室在符合ISO9001要求的管理体系下运作,并不代表实验室能够产生技术有效的数据和结果。这可以通过符合ISO/IEC17025第4节至第7节的要求来实现。


2.  引入风险管理的要求


如何将风险管理的理念和模式纳入ISO/IEC17025,是标准起草组重点考虑的因素。FDIS ISO/IEC 17025对过以下方式来明确内险管理要求:


  • 在引言中声明:“本文件要求实验室策划和实施相应措施来应对识别出的风险和机会。识别风险和机会将提升质量管理体系的有效性、改进结果和防止负面效应。实验室负责决策对哪些风险和机会应采取措施。”


  • 参照ISO 9001:2015第6.1条款,在第8节增加一新的条款“8.5 风险和机会的管理措施”,将ISO9001:2015的相关要求纳入。


  • ISO/IEC 17025本身在起草过程中,已充分纳入了风险管理的模式,比如设备校准、质量控制、人员培训和监督等均需要实验室根据自身的检测或校准活动范围、客户需求和测试技术的复杂性等风险分析的基础上,制定相应的程序。


  • 对于实验室是否有必要单独建立风险管理体系,由实验室自己决定,ISO/IEC17025并不要求,也未鼓励,实验室只需要满足本标准即可。为此,标准起草小组决定在8.5条款中加入注,以表明此立场。


3.  将 “服务和供应品的采购”与“分包”合并


参考ISO 9001:2015, 将ISO/IEC17025:2005中的4.5“检测和校准的分包” 与4.6 “服务和供应品的采购”合并成一个条款,即“外部提供的产品和服务”。


此条款合并在讨论过程中争议很大,因实验室分包的事项可能很多,但在ISO/IEC17025:2005中重点突出对检测或校准活动分包的管理,服务和供应品的采购重点是实验室获得检测或校准活动所需的资源,界限相对较清楚,而且在ISO/IEC17025:2005实施过程中,也没有很大的争议。如果将两个条款合并,是否能将要求表述清楚,有不确定性,而且标准的起草还是需要考虑实验室的习惯。


另一种观点认为,不论是实验室自己使用的产品或服务,还是从将检测或校准活动分包给另一个实验室,都是外部获得的产品或服务,可以合并成一个条款。


因此,起草小组暂时决定合并,然后征求CASCO成员的意见,看多数成员是否支持此条款合并。但对CD1稿的意见中,对此并没有很大的争议,因此在后续版本中继续保留此合并。在对FDIS ISO/IEC 17025解读中,应将“从外部获得的实验室活动”理解为ISO/IEC 17025:2005中的分包。


4.  对抽样活动的讨论


ISO/IEC17025是否适用于只进行抽样,而不从事任何检测或校准活动的机构,一直是标准修订过程中争论更大的问题,这里的抽样不仅仅是为检测或校准活动所进行的抽样,还包括为其他目的,如认证、检验或确认活动而进行的抽样。


就ISO/IEC17025本身来讲,其预定的标准适用范围是从事检测或校准活动的实验室,抽样往往是检测或校准过程的一部分。如果抽样是为了进行后续的检测或校准,一个机构即使不进行后续的检测或校准活动,其适用性没有争议。但目前欧洲有些认可机构已用ISO/IEC 17025对单独从事抽样活动的机构进行认可,而且抽样并不局限于为检测或校准的目的,那么对于ISO/IEC 17025能否适用于这类机构,争议很大。


标准起草小组成员很多来自欧洲,他们大都支持可以适用,但也有很多成员认为ISO/IEC 17025是针对实验室的标准,其适用范围应仅限于检测或校准的相关活动,而且CASCO秘书处本身也认为ISO/IEC 17025应仅限于实验室。


为此,标准起草小组决定在把CD1稿 向CASCO成员征求意见时,同时向成员调查是否认为ISO/IEC 17025适用于只从事抽样的机构,然后根据成员的意见,再决定修订版ISO/IEC17025的适用范围和修订方向。但最终投票的结果是42票赞成,38票反对。此结果也没有给出如何处理“抽样”这一争议的明确方向。


经讨论,工作组决定将抽样限制为“与随后的检测或校准相关的抽样”。此外,为避免全文不断重复“检测、校准和抽样”的描述,在术语和定义条款中给出了实验室的定义,并在全文用“实验室活动”来取代“检测、校准和抽样”。在修订ISO/IEC17025过程的各个版本征求意见和表决中,对“抽样”是否是独立的活动的争议从未中止过。


5.  实验室的活动范围


FDIS ISO/IEC 17025明确要求实验室应以文件的形式明确界定其检测或校准活动范围,范围中不应包括从外部机构获得的检测或校准项目。提出这个要求的最根本原因是实验室所有管理活动均以其活动范围为基础,包括人员、设施和设备等,这是最基本的要求。


6.  通用要求


第4条款中的通用要求泛指合格评定活动的通用要求,因此只包含了“公正性”和“保密性”要求。语言措辞全部来自QS-CAS-PROC/33《ISO/CASCO标准中的公共要素》中规定的强制要求,因此有些要求可能更适用于认证机构,不是实验室经常遇到的情况,比如委员会成员,因此在解读时,实验室只需分析自己的特定情况,相应制订要求,对于不适用的条款,可以不予规定。


7.  人员要求


FDIS ISO/IEC 17025对人员要求进行了适度的简化:


  • 删除了对人员培训的具体要求,即取消了“实验室应有确定培训需求和提供人员培训的政策和程序。培训计划应与实验室当前和预期的任务相适应。应对这些培训活动的有效性进行评价。”,只在明确每个岗位的能力和人员的通用要求中明确包含培训。


  • 不再区别在培员工、长期雇佣人员或签约人员,全部纳入“人员”这一用词中。


  • 删除了对特定领域人员资格以及“意见或解释”人员的注释;统一纳入“实验室应将每个影响实验室活动的岗位所需能力形成文件”,至于能力要求,实验室应根据人员所承担的工作来确定。如果相应的法律法规有特定要求,实验室应满足。但不需要在标准中为此做出说明。对做出“意见和解释”的人员要求,实验室应根据该活动所需要的经验、知识等做出相应规定。


  • 对人员不再区分技术管理层和质量主管,以管理层取代“更高管理层”。


  • 取消“关键指定关键管理人员的代理人”。


  • 删除了对工作描述中应包含内容的注释。


8.  设备的校准


对哪些设备需要校准,FDIS ISO/IEC 17025明确要求:



  • 设备的准确度或测量不确定度影响结果的有效性。


  • 为建立结果的计量溯源性而需要进行校准。


第一条与ISO/IEC 17025:2005要求基本相同,也比较容易理解,但如何理解第二条呢?


因为对任何测试活动,计量溯源性是基本要求。对有些检测或校准活动,设备对结果的影响非常小,按第一条的规定,应该是不需要校准的,但最终结果是溯源至该设备的特性值,为确保结果的计量溯源性,该必须对该设备的特性值进行校准。


9.  设备的期间核查


FDIS ISO/IEC 17025将期间核查扩展至所有设备,实验室可能不仅对需要校准的设备进行期间核查,对其他设备也需要根据其稳定性进行定期核查。对于需要校准的设备,实验室应根据其稳定性和使用状况等因素来决定是否有必要进行期间核查。对于不需要校准的设备,FDIS ISO/IEC 17025要求在使用前验证其功能是否能够满足检测或校准方法的要求。除投入使用前需要验证外,在后续的使用过程中,实验室也需要根据使用情况和其稳定性确定是否有必要进行期间核查。实验室经过分析,确认需要进行期间核查的设备,应建立核查的方法并保留相关记录。


需要强调的是,并不是所有设备都需要期间核查,应根据检测或校准方法的要求、设备稳定性和使用状况等因素来确定。


10. 计量溯源性


FDIS ISO/IEC 17025采用了新版计量术语中规定的“计量溯源性”取代“测量溯源性”。在ISO/IEC 17025:2005中,有较长的篇幅提出对测量溯源性的要求,并附有大量注释。考虑标准本身定位于对实验室能力的通用要求,因此起草小组决定删除大量的注解,在正文中只规定要求,解释内容尽量不出现。但在工作组草案征集意见的过程中,很多成员建议保留ISO/IEC 17025:2005中针对测量溯源性的注解,认为其对实验室理解和实施计量溯源性要求是很有帮助的。


为此,起草小组决定增加资料性附录,纳入实验室如何实现计量溯源性的指南。从文字表述上来看,FDIS ISO/IEC 17025对计量溯源性的要求从ISO/IEC17025:2005侧重于强调设备的校准,转为从结果的计量溯源性的角度提出要求,此描述方式的变化更为科学和严谨。并且,对计量溯源性的要求不再区分检测和校准活动,而是提出统一的要求,因此文本大量简化。从本质上看,对计量溯源性的要求,FDIS ISO/IEC 17025与ISO/IEC 17025:2005没有显著差异。


11. 分包的法律责任


FDIS删除了“实验室应就分包方的工作对客户负责,由客户或法定管理机构指定的分包方除外。”.这是由于让实验室承担非自身活动的法律责任与有些的法律冲突,而且标准本身应尽量避免涉及合同法律责任的问题,因为不同的法律、法规可能有不同的规定。


12. 决定规则


FDIS增加了对“决定规则”的要求,也就是实验室在做与规范的符合性判断时,如何考虑测量不确定度,特别是结果的区间跨越了规定的限值,实验室如何做出“合格”或“不合格”的判断。在合同评审阶段,实验室应将使用的决定规则与客户沟通,并在合同中予以明确。在结果的报告中应指明所使用的决定规则,以便报告或证书的任何使用方了解实验室做出符合性结论时如何考虑测量不确定度的,使结果更加科学和透明。此条款对于实验室做出符合性声明提出了更严格的要求,可以料想这也是实验室在实施新版标准时遇到的难题,需要更多的研究和准备。


13. 对方法的偏离


在标准征求意见的过程中,有的成员认为“与方法的偏离”和“对方法的改进”是一回事,需要进行方法确认,因此建议删除与方法偏离的有关条款。起草小组经过长时间的讨论确认,方法偏离是处理不能满足相关要求的一种特殊情况,是不得已而为之的情况,是负面的,因此此时需要做技术判断,获得批准才可发生。而方法改进是为使方法更有效而进行的一项积极的、正面的技术活动,为确保方法有效性而必须事先做好方法确认,这不是一种异外的情况。因此对两者的要求是不同的,应保留方法偏离的相关条款。


14. 免责声明


在FDIS ISO/IEC 17025中明确要求在以下情况下实验室应做出免责声明:



  • 样品处置:当已知检测或校准物品偏离了规定的条件,客户依然要求进行检测或校准时,实验室应在报告中做出免责声明,指出结果可能受偏离的影响。


  • 报告结果:当证书包含客户提供的数据时,应予明确标识。当客户提供的数据可能影响结果的有效性时,实验室应在报告中做出免责声明。


15. 测量不确定度评定


测量不确定度评定要求的变化主要体现在以下几个方面:


  • 提出在测量不确定度评定中应考虑“抽样”所引入的不确定度


  • 不再强调实验室应有测量不确定度评定的程序,直接要求实验室应评定测量不确定度,因每项检测或校准结果测量不确定度评定过程本身就是一个程序,没有程序实验室是无法评定测量不确定度的,因此删除了“程序”用词。


  •  以“注”的形式说明如果对某一检测方法,实验室已经评定了测量不确定度,只要实验室能够证明对所有关键影响因素进行了控制,就没有

工作时间(周一到周五)9:00-18:00 0838-2904752 QQ:531341266 陈 林
QQ:569757144 彭元冬
QQ:282965685 刘 辉 在线咨询

Copyright © 2020 四川品智检测技术有限公司版权所有   邮箱:scpzjc2015@163.com   蜀ICP备16014177号-1

技术支持:骏杰网络 - 德阳网站建设